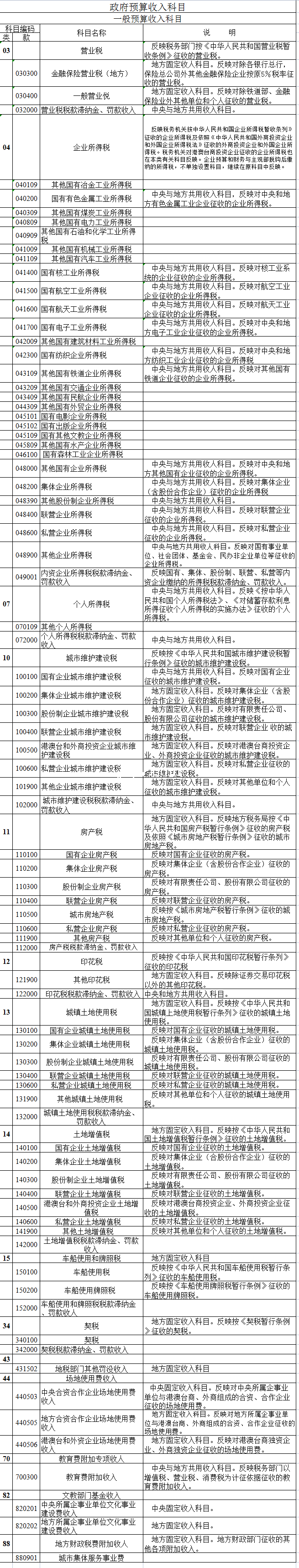
政府预算收入科目-Excel表格
标题:政府预算收入科目-Excel表格


版权声明:本文内容由极全网实名注册用户自发贡献,版权归原作者所有,极全网-官网不拥有其著作权,亦不承担相应法律责任。具体规则请查看《极全网用户服务协议》和《极全网知识产权保护指引》。如果您发现极全网中有涉嫌抄袭的内容,点击进入填写侵权投诉表单进行举报,一经查实,极全网将立刻删除涉嫌侵权内容。
扫一扫在手机打开
评论
已有0条评论
0/150
提交
热门评论
相关推荐
换一批
热点排行
15
18






